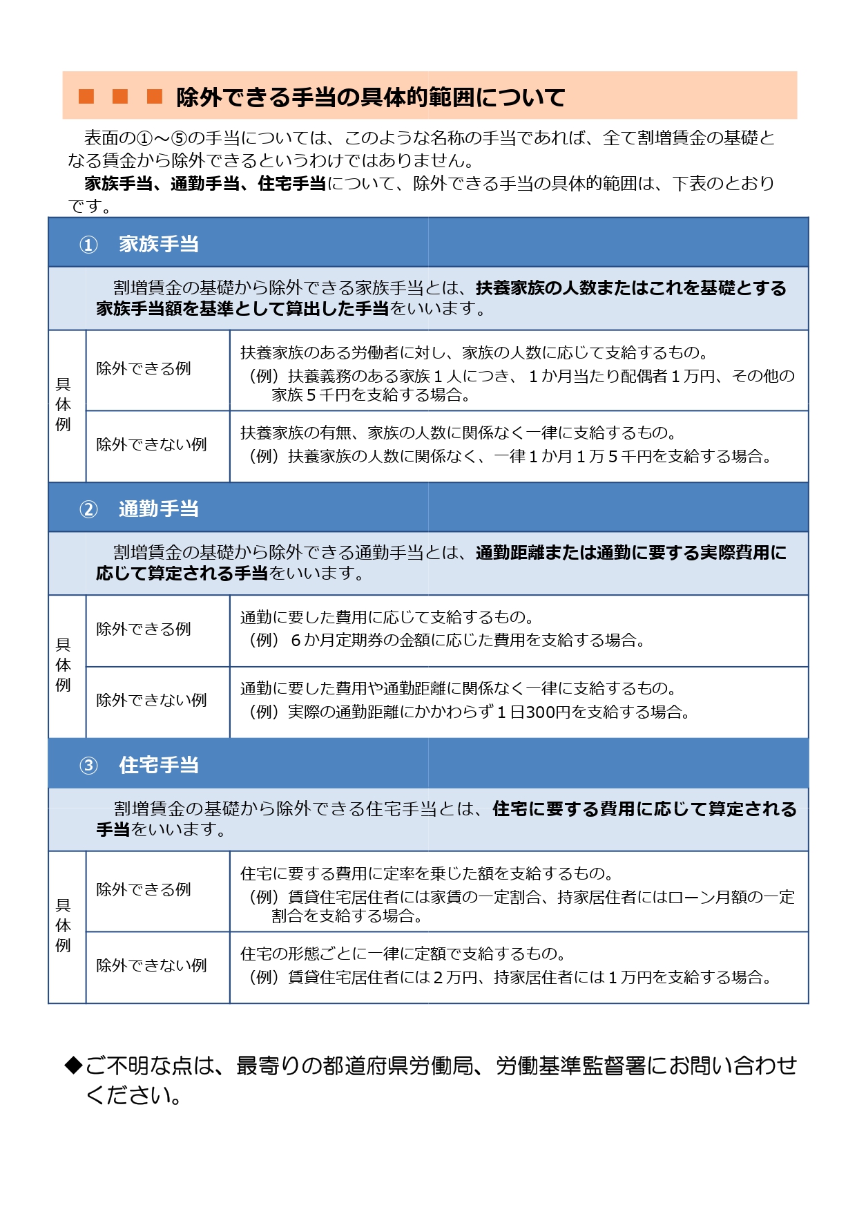
東京・王子労働基準監督署は、都内の私立大学法人に対し、住宅手当を割増賃金の算定基礎に含めていなかったとして是正勧告を行った。同法人の住宅手当は世帯主か否かや扶養家族の有無に応じた定額支給であり、住宅費に応じた手当とは認められず、除外要件を満たさないと判断された。このため労働基準法第37条違反とされ、未払い賃金の支払いが求められた。また、月平均所定労働時間の算出にも誤りがあり、土曜の短時間勤務を平日と同様に扱った結果、時間単価が低く算定されていた。法人は規程を改定し、住宅手当を算定基礎に含めるとともに、過去分の差額を遡及して支払う方針としている。
(出典)労働新聞2026年4月20日記事

